Virus specific memory CD8+ T cells can be divided into three subsets, stem memory (T SCM), central (T CM) and effector (T EM), but their lineage relationships and their ability to persist and confer protective immunity against virus infection are not well understood. Our results show that virus-specific CD8+T SCM have a greater capacity than T CM and T EM to persist in vivo and in vitro and are more efficient in mediating protective immunity against CMV infection and EBV infection because of their increased self-renew potential whether in transcriptome or in epigenome.

We firstly expanded virus-specific T cells containing CD8+TSCM and CD8+TCM cells in vitro by stimulating healthy human PBMCs with cytokines and CMV (pp65 and IE1) and EBV (LMP2a and EBNA1) virus peptides. Then we fully evaluated the phenotypic and functional differences of diverse virus-specific memory T subsets and found that CD8+TSCM cells are a subset of low exhaustion, high migration and high secretion of IL-2. However, the expression of IFN-γand TNF-a and CD107a were lower compared with TEM cells, although comparable to CD8+TCM cells.

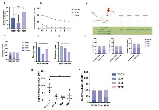
We then evaluated the self-renewal and differentiation capacity of CD8+TSCM cells, compared with TCM or TEM cells. The results showed after stimulated with a-CD3/CD2/CD28 for 5 days, that CD8+TSCM cells possess around 50% of CD45RA+CD62L+ subpopulation cells. Meanwhile, CD8+TSCM cells constantly keep a higher expression of CD45RA+ cells than TCM and TEM cells in different proliferation generations. Notably, around 20% of TCM cells,5% of TEM cells and 10% of TEFF cells were found, suggesting that TSCM cells can reconstitute the whole memory T subsets. By contrast, the TCM cells mainly retained a central memory phenotype or differentiated into effector memory T cells and the TEM cells maintained its original phenotype. We also used the stem cell index to evaluate the stemness of different subgroups, and the results confirmed that the stemness evaluation of TSCM cells were significantly higher than TCM and TEM subsets. In vivo rein-fusion of different virus-specific T cell into irradidated NPG mice also showed that CD8+TSCM cells in vivo can differentiate into all memory T subsets in vivo while TCM cells mainly retained TEM and TCM subgroups at 4W post T cell infusion in mouse liver,lung and spleen(Figure 1A-G).

To explore whether the antiviral ability of TSCM cells lasted longer than that of TCM and TEM cells. We first evaluated the apoptosis of different T cell subsets stimulated by AD169 virus and found less apoptosis rate was lower than TCM and TEM cells, suggesting persistent virus infection leads to damage to T cells and CD8+TSCM cells have a strong ability to resist virus damage, which may potentially lead to stronger and longer lasting antiviral effects. Based on this, we also evaluated the apoptosis level of virus-infected MRC-5 cells to evaluate whether CD8+TSCM cells exert a stronger anti-virus effect. The result showed that AD-169 infected MRC-5 cells co-incubated with CD8+TSCM had a higher proportion of apoptotic level than CD8+TCM cells. We also used the 5day-long-term infection model in vitro to evaluate the effect of virus infection on T cell differentiation and evaluated the change of virus copy number after long-term co-culture of different cell subsets. We found that sorted CD8+TSCM system can significantly reduce the virus copy number compared with the control group, while there is no significant difference among TCM and TEM cells (Figure1H,). Further analysis into survival ability of T cell subpopulations found that the proportion of CD3+ T cells in TSCM group were significantly higher and the CD8+TSCM group was dominated by TCM and TEM cells after 5-day stimulation but still kept about 22 percentage of TSCM phenotype. (Figure1I). In summary, CD8+ TSCM cells have a sustainable ability against CMV than TCM and TEM.

To examine the in vivo activity of virus-specific CD8+TSCM cells. We used Raji-HLA*A0201-pp65-luciferase cells to construct tumor infiltration mouse model. The result showed that in contrast to control mice, we observed a reduction in bioluminescence over three weeks in mice treated with CD8+TSCM cells. Although mice treated with CD8+TCM and CD8+TEM cells retained a lower tumor size in the early two weeks post adoptive T infusion, they showed a rapid tumor progresses and event lead to shorter survival compared with CD8+TSCM group, indicating a sustained anti-CMV effect of CD8+TSCM cells.

No relevant conflicts of interest to declare.

This content is only available as a PDF.
Sign in via your Institution